Pencernaan
dan Alat Pencernaan
Makanan kita terdiri atas karbohidrat, lemak, protein,
garam-garam mineral, vitamin dan air. Pencernaaan makanan meliputi proses
mekanik dan proses kimia terjadi dalamm saluran pencernaan. Bertujuan mengubah
bahan makanan menjadi zat yang bias diserap oleh tubuh. Untuk proses kimia
diperlukan gerak pencernaan yang dihasilkan oleh kelenjar-kelenjar tertentu.
Hasil akhir pencernaan diserap oleh dinding usus dan diedarkan ke seluruh tubuh
oleh darah. Alat-alat pencernaan terdiri atas saluran pencernaan dan alat-alat
lain yang terlibat dalam proses pencernaan. Kerusakan pada alat pencernaan
dapat diketahui dengan menggunakan radio isotop sebagai perunut.
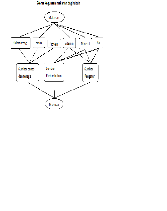
Guna Makanan bagi
tubuh kita:
-
Untuk pertumbuhan
-
Untuk menggantikan sel-sel yang rusak
-
Untuk memperoleh energy
-
Untuk menjaga suhu tubuh supaya tetap.
Makanan yang sehat
harus mengandung 6 macam zat, yaitu:
-
Karbohidrat
-
Protein
-
Lemak
-
Garam-garam mineral yang mengandung kapur, besi,
fosfor, kalium, magnesium dan sebagainya
-
Vitamin-vitamin
-
Air
Pencernaan Makanan
-
Makanan yang masuk ke dalam tubuh kita melalui
proses: dikunyah, dicerna, kemudian diedarkan ke seluruh bagian-bagian tubuh.
-
Alat-alat pencernaan makanan terdiri atas:
mulut, kerongkongan, lambung, usus halus, usus tebal dan anus.
Ø Mulut
-
Di dalam mulut makanan mengalami pencernaan
secara mekanis.
-
Pencernaan secara mekanis dilakukan oleh gigi
dibantu lidah dan air liur.
-
Lidah berguna untuk membantu mengatur penempatan
makanan sehingga mudah dikunyah.
-
Lidah dan air liur bekerja sama pada waktu
makanan ditelan. Air liur membasahi makanan agar mudah ditelan sehingga lidah
membantu mendorong makanan supaya masuk ke dalam kerongkongan.
-
Air liur mengandung enzim ptyalin yang berupa amylase.
Amylase mencernakan zat tepung (amilum) menjadi gula.
-
Air liur (ludah) dihasilkan oleh tiga pasang
kelenjar ludah, yaitu: kelenjar di bawah lidah, kelenjar di bawah telinga dan
kelenjar di bawah rahang atas. Kelenjar ialah suatu alat yang menghasilkan
suatu zat atau getah untuk digunakan atau untuk dibuang.
Ø
Gigi
-
Gigi pada anak-anak disebut gigi tidak tetap
atau gigi susu, jumlahnya 20 buah. Gigi-gigi tersebut kemudian tanggal untuk
diganti dengan gigi tetap.
-
Gigi pada orang dewasa normal berjumlah 32 buah
yang terdiri atas:
8 buah gigi seri 8 buah geraham muka
4 buah gigi
taring 12 buah geraham belakang
-
Geraham bungsu adalah geraham yang tumbuhnya
paling akhir, yaitu sepadang geraham belakang bawah dan sepasang geraham
belakang atas. Geraham bungsu tumbuh kira-kira pada umur 18 sampai dengan 45
tahun. Oleh karena itu, banyak orang dewasa yang jumlah giginya kurang dari 32
buah karena gigi bungsunya belum tumbuh.
-
Gigi memerlukan perawatan yang baik dan teratur
sebab bila gigi tetap kita rusak atau tanggal tidak dapat tumbuh gigi yang
baru.
-
Makanan dan minuman yang terlalu asam, terlalu
panas atau terlalu dingin dapat merusak gigi, karena itu makanan yang demikian
harus dihindari.
Ø Kerongkongan
-
Kerongkongan merupakan saluran yang
menghubungkan mulut dengan lambung.
-
Kerongkongan terletak di antara pembuluh hawa
(trakea) dan ruas-ruas tulang belakang. Jika makanan yang kita telan terlalu
besar kita merasa susah bernapas. Hal ini terjadi karena makanan yang besar itu
menekan pembuluh hawa.
-
Gerakan dinding kerongkongan disebut gerakan peristaltic, yaitu gerakan
mengkerut-kerut seperti meremas-remas.
Ø Lambung
-
Lambung atau perut besar merupakan suatu kantong
yang terletak di dalam rongga badan agak ke sebelah kiri.
-
Pencernaan makanan di dalam lambung menggunakan
enzim-enzim. Pencernaan makanan dengan mengunakan enzim-enzim disebut
pencernaan secara kimia.
-
Dinding lambung menghasilkan enzim pepsin, enzim
rennin dan HCl.
-
Pepsin
ialah enzim yang dapat mengubah protein menjadi molekul-molekul yang lebih
kecil yaitu pepton. Pepsin dihasilkan
dalam bentuk yang belum aktif (pepsinogen), asam klorida (HCl) berfungsi
membantu proses pengaktifan pepsinogen.
-
Rennin
ialah enzim yang mengendapkan keju dari air susu.
-
Fungsi asam klorida (HCl) antara lain:
·
Membantu proses pengaktifan pepsinogen
·
Membunuh mikroba yang ikut masuk bersama-sama
makanan.
-
Makanan yang sudah dicernakan di dalam lambung
sedikit demi sedikit masuk ke dalam usus halus. Dua sampai lima jam kemudian
lambung kosong kembali.
Ø Usus dua belas jari
-
Bagian pertama usus halus disebut usus dua belas
jari (duodenum).
-
Di dalam duodenum terdapat dua muara saluran
yang masing-masing berasal dari kandung empedu dan dari pancreas.
-
Empedu yang masuk ke dalam usus dua belas jari
berasal dari kandung empedu.
-
Empedu dihasilkan oleh hati dan berguna untuk
mengemulsikan lemak. Empedu mula-mula berwarna merah, setelah mengalami
oksidasi warnanya berubah menjadi hijau.
-
Pancreas menghasilkan enzim-enzim:
·
Amylase,
mengubah zat tepung (amilum) menjadi gula
·
Tripsin,
mengubah protein menjadi asam amino
·
Lipase,
mengubah lemak menjadi gliserol dan asam lemak
-
Enzim-enzim yang dihasilkan oleh pancreas
mengubah bentuk zat-zat makanan seperti zat tepung menjadi gula, untuk
mempermudah penyerapan oleh usus.
Ø
Usus
halus
-
Usus halus merupakan lanjutan usus dua belas
jari.
-
Dinding usus halus berlipat-lipt dan berjonjot
sehingga dapat diperluas menjadi berpuluh-puluh kali lipat.
-
Di dalam usus halus terjadi pelumatan yang lebih
sempurna dengan bantuan beberapa enzim, kemudian sari makanan menembus dinding
jonjot sampai ke pembuluh darah.
-
Peristiwa penyerapan sari makanan tersebut
terjadi secara difusi atau osmosis serta dipengaruhi oleh kegiatan sel-sel
hidup.
-
Penyerapan sari makanan oleh sel-sel dinding
usus halus tersebut disebut absorbsi.
-
Sari makanan diedarkan melalui pembuluh darah
dan pembuluh limfe.
-
Larutan gula, asam amino, vitamin dan mineral
diserap oleh pembuluh darah, dibawa ke hati untuk diproses lalu diedarkan ke
seluruh tubuh.
-
Gliserol dan asam lemak diserap oleh pembuluh kil, yaitu pembuluh getah
bening (limfe) yang terdapat pada jonjot.
-
Pembuluh kil bersambung dengan pembuluh-pembuluh
limfe dan pembuluh limfe ini akhirnya bermuara di pembuluh darah.
Ø
Usus
tebal
-
Usus tebal merupakan lanjutan usus halus.
-
Sisa makanan atau makanan yang tidak dapat
dicerna di usus halus masuk ke dalam usus tebal.
-
Di dalam usus tebal, air dan garam-garam yang
berlebihan di dalam sisa makanan diserap.
-
Di dalam usus tebal juga terdapat bakteri
pembusuk yang membusukkan sisa makanan menjadi kotoran. Bakteri pembusuk
tersebut tidak mengganggu kesehatan manusia.
-
Usus buntu merupakan perbatasan antara usus
halus dan usus tebal. Usus buntu pada manusia mempunyai bagian yang disebut umbai cacing atau apendiks. Radang
(infeksi) pada apendiks disebut apendiksitis.
Jika seseorang mengalami apendiksitis maka apendiksnya harus dipotong dengan
dioperasi.
-
Bagian terakhir usus tebal disebut pelepasan (rectum), panjangnya kira-kira 15 cm.
muara pelepasan disebut dubur (anus). Anus mempunyai dua otot gelang, yang satu
merupakan otot tak sadar, sedang yang lain berupa otot sadar.
Alat pencernaan
|
Kelenjar
|
Enzim
|
Fungsi
|
Mulut
|
Tiga pasang kelenjar
ludah
|
- Amilase/Ptialin
|
- Mengubah zat tepung menjadi gula
|
Lambung
|
Kelenjar lambung
|
- Pepsinogen -> pepsin
- Rennin
- Asam klorida (HCl)
|
- Menguraikan protein menjadi pepton
- Mengendapkan protein dari air susu
- Membantu membentuk pepsinogen menjadi pepsin dan
membunuh kuman-kuman pada makanan yang masuk
|
Usus dua belas jari
|
Pankreas
Hati |
- Amilase
- Tripsin
- Lipase
- Empedu |
- Mengubah zat tepung (amilum) menjadi gula
- Mengubah protein menjadi asam amino
- Mengubah lemak menjadi gliserol dan asam lemak
- Mengemulsikan lemak
|
Usus Halus
|
Getah usus halus
|
- Enterokinase
- Erepsin
- Maltase
|
- Mengubah tripsinogen menjadi tripsin
- Mengubah pepton menjadi asam amino
- Mengubah maltose menjadi glukosa
|
Usus Besar
|
- Penyerapan air dan garam-garam dari sisa-sisa
makanan
- Membusukkan sisa-sisa makanan menjadi kotoran
(tinja) oleh bakteri pembusuk
- Membuang kotoran melalui anus
|

